WELCOME TO THE WORD-SENSIBILITY PROJECT
“Do what you can, with what you have, where you are.
— Theodore Roosevelt
To enhance machine awareness of commonsense concepts, the idea is to analyze the words of a text utilizing reference frames
About The Project
On this site we introduce and discuss the idea of word-sensibility. The basic idea is about abstracting the human experience of contextual expectation, building that abstraction up from the word-level, and in this way machines can make better sense of the things that people typically know. People experience the world and machines don’t. This is why commonsense is a challenge for machines. The goal is a text analysis to assess word sense by keying on human responsiveness — referring to the ability to act quickly and positively to situations in the world. It’s about the agent in its environment. We are in the exploratory stage and look forward to any feedback. Contact
See Home page for a detailed overview of the model’s basic systems.
What is the question?
How can machines learn to evaluate the meanings of words in a way that mimics human responsiveness? By allowing machines to virtually orient to various situational contexts — using reference frames that shift between general and specific viewpoints, machines learn to navigate and understand concepts gained from words that people intuitively grasp or easily imagine.
Why is this important?
In the model, imagining involves navigating different mental perspectives or frameworks. Each situation is interpreted or understood differently depending on the specific mental orientations or frameworks one applies. Essentially, how we think and perceive things shapes our understanding and experience of various situations, making a situation uniquely oriented. The model’s concept of a framework of mental orientations highlights the importance of perspective in shaping an agent’s thoughts and experiences.
What is the key concept?
In this framework (Q), we introduce the idea of a dynamical context, which suggests that a situation interacts with an individual’s existing mental frameworks, including their psychological state and expectations. When faced with a specific situation, these preexisting factors create a sort of resonance, influencing how the individual perceives and responds to it.
See this Post for a more detailed summary.
• The Q model, as presented, is a theoretical framework. While it offers insights into cognition, emotion, and dynamic systems, its application and assertions about the real world remain conceptual and speculative. The Q model is designed to simulate how meaning and orientation might be structured in both human and AI systems, but it is not intended to reflect an empirical or deterministic representation of reality. Readers should approach the model as a conceptual tool for understanding complex interactions rather than a definitive explanation of real-world processes.
About The Concept
- About Word-Sensibility
- About The Theoretical Approach
- About The Dynamical Context
- About Motivation for this Project
- About The Term Sensibility
- About Cybernetics & Quadranyms
- About The Database (API) & Wiki Acquisition
- About Our Goals
- About Us
1. About Word-Sensibility
Word-Sensibility centers around ways to anchor the responsiveness of words in a semantic resource system. The question is not just what is the sense of a word but more deeply — what affords our word senses different senses?
For instance; bank e.g., river bank or monetary bank can be disambiguated in the lyric (below) by the rock band The Police because of the word checks.
Don’t think me unkind / words are hard to find / they’re only cheques I’ve left unsigned / from the banks of chaos in my mind – The Police*
Still, what remains is another matter of relationality that is metaphorical in nature to which our interactive experiences with the world are repurposed. No one really questions if words are really checks or if banks are really in the mind. Maybe the better question is, does it really matter? The answer is, it really doesn’t matter when it comes to making sense of things, not even when those things are about not making any sense at all. The Police lyrics metaphorically capture some deeply relevant dynamics about words, their value, accumulation, validation and, as in the song, meanings bankrupt or invalid. The wonderful irony in this verse is how nicely it illustrates how when we usually make sense of things, we do it in terms of other things.
- “The locus of metaphor is not in language at all, but in the way we conceptualize one mental domain in terms of another.” (Lakoff, 1992)
This highlights an important characteristic of our goal. That is, to model how our responsive dynamic-sense anchors our word senses. Theoretically, human sense making involves re-using responsiveness belonging to various interactions and discrete environments in the world. These form a place for our responses and our responses form a place for our words. That is to say, responses virtually emerge in contextual ecosystems. Consider for instance, home, work and bank, each its own environment and contextual ecology and although each develop and engage specific kinds of responsive dynamics, inevitably they influence each other such that, relational dynamics verge between contextual ecosystems proving sense making analogs. The goal is a lexical ontology layer of dynamic sense orientation and contextual ecosystems.
2. About the Theoretical Approach
“To measure is to determine the ratio of one quantity to another which is invariable or assumed to be invariable. Invariability in respect of the property to be measured, or at least the legitimacy of assuming such invariability, is a sine qua non of all measurement. Only when this assumption is admissible is it possible to determine the variations that are to be measured.” — Ludwig Von Mises
The Quadranym Model of Word-Sensibility (Q):
The Q is proposed as a method of commonsense representation albeit still in the developmental stages. There are many different kinds of issues and challenges in the areas of AI pertaining to the acquisition of commonsense.
- How can machines be more aware of the ways people respond to situations?
Some of the Ideas are organized below. These are mostly just notes. Word-sensibility is not formally defended. This is for preliminary assessment only.
A Two-System System:
The project introduces and focuses on the idea of Word-Sensibility: how the responsiveness of words anchor in a system. The idea is not, or at least not primarily, about the intensions of word meaning, rather, it aims to abstract the habitual sense of being with our responses. In theory, responses educe experiential traces, when applied to the Q are called topical traces. The idea is that topical traces form scalable units of topical orientation. Units are like self replicating patterns that nest in hierarchical order. The goal is a good representation of an agent’s responsiveness based on the occurrent order.

For instance, consider a chimpanzee who smashes small stones with a big rock. Maybe the act continues just for the dynamic sense of it, the impact, stones fractured into fragments. Now consider the act repurposed to crack nuts. A new motivation, a new system of responsiveness is organized.
- The topic eat becomes an added layer (unit) to orient the topic smash.
- Reference frames quickly nest between general and relevant viewpoints.
A unit can be a nested layer or linked with other units to form scripts:
Consider the linked units below as situational rock becomes dynamical rock.

- An agent’s performance in the world is routine given the right conditions.
- The word-sensibility approach aims to provide models for these conditions.
Reference Frame

At its core, word-sensibility is that which prescribes internal and external distinctions to contextual units. That is, it aims to model an agent’s internal responses to external occurrences at nested levels in its responsive system.
- Quadranyms represent the primary units of context in the system. Although they are rendered to essentially deal with word sense they are scalable units able to span from word-topics to theme-topics. They are about virtual states of sensibility and represent instances of dynamical context or responsiveness toward something that is dynamically actual and situationally potential.
Word-Sensibility is a theoretical semiotic approach where the word-topic (head word) is the signifier and the quadranym (body) orients the signified.
- In this approach, orientation is required for a truth condition to be attained.
Theoretically, interactive dynamics between personal motivations and social-environmental constraints form word-sensibility units as a means to orient the values people share. See: The Principle of the Orientation of Interactivity
- Word-sensibility is proposed as a hypothetical construct pertaining mostly to affective and conative components. It’s about a social exchange of emotion, valence and volition reinforced by one’s social and environmental systems.
The Principle of the Orientation of Interactivity (OI) postulates a behavior, a kind of ritual that involves in some part a biological mode, a way of tuning individual external behaviors to one another through an internal channel. It’s like possession, a motivating feature in the human software that allows it to serve a function outside and beyond its individual programing.
- Word-sensibility is a heuristic system. It is primary to deliberative systems.
Anthroposemiotics is a key source of inspiration – it’s about how people share their viewpoints. How can this ability be virtually extended to machines?
- The word-sensibility system is more like a comparator than a computer.
The model is an action based theory of context. We introduce the idea of a dynamical context to help illustrate how context is embedded in the agent.
General areas of research: Philosophy of Mind, Cognitive Science and Model-Based Reasoning. Pivotal interests include: Enactivism, Embodied Cognition, Radical Embodied Cognition, Ecological Psychology, Cognitive Linguistics, Embodied Language Processing, Cognitive Poetics, Process Philosophy, Intersubjectivity, Phenomenology, Cybernetics, Systematics, Semiotics and Umwelt. The goal is an ecological systems perspective on commonsense awareness for Computational Lexicography & Ontology for AI.
3. About The Dynamical Context
We propose the dynamical context as a buffer to situational changes.
The dynamic context communicates the changes in a situation while the dynamical context describes a system’s apt responsiveness to changes in a situation. For more information on the use of the term: Dynamical Context.
Some Ideas About the Dynamical Context:
In the model, dynamical contexts are transferable from one situation or behavior to another to help provide easy orientation for communication.
- The dynamical context integrates with the situational context.
Dynamical context seeks homeostasis or equilibrium with the situation.
- A reference frame finds stasis by adjusting its coordinates (on the x-y axes) to the situation’s coordinates that its zeropoint can most effectively anchor for.
An Architecture for Metaphorical Thinking:
Basic metaphoric thinking requires overlaying domains with each other. In Q models, domains are given conditions to constrain domain information.
- The situational context system is about source and target domains.
Metaphoric Constraints: Domains are top down. Conditions are bottom up.
- The dynamical context system is about source and target conditions.
4. About Motivation for this Project
Common sense is the collection of prejudices acquired by age eighteen. ― Albert Einstein
Consider that there are things we use and don’t use – drawn to or repelled by – make us excited or relaxed. Sensibility is about our relationships to things based on the responses generated. Sensibility is a term often used to express one’s normative responses. We suggest, that our responses are repurposed where the dynamic sense of our interactions become part of our communicative social-nature and inform topical as well as contextual orientations. Theoretically, word-sensibility is not about different ways of reasoning but about different ways of coping. That is, coping reflects the social-dependent nature of the human species, a dependence that language represents. To put the matter in another way, in our view, the subject of commonsense requires a contrast between what is sensibility and what is rationality. The Q project aims to provide a model to intervene with the notion of sensibility. The aim is to present an anatomy for sensibility similar to the way formal logic presents an anatomy for rationality. The primary advantage of standardizing a model of word-sensibility is that experiential myths, or metaphorical mappings about experience may be characterized using universal themes in a domain general framework. Mind-mapping programs are a step in this direction but they often provide too many possibilities to focus simply and only on themes as topics or words as topics.
In addition, while mind-map applications share some general conventions, none are universal. On the other hand, we will introduce a simple organizing construct called the quadranym that is reasonably explained in minutes. It is basic to the ecological system representation that the model aims to provide for commonsense knowing and metaphorical thinking.
Another advantage to consider is its ability to enhance topical focus in knowledgebase activation. In order to improve results of contextual queries implausible references in the knowledgebase need to be isolated and systematically deconstructed. Patterns of error in a system may be recognized and communicated more easily by applying topical orientation analysis to show where a representation fails to make sense. The strength here is a simple and intuitive way to interface with a knowledgebase. Acquisition programs are supplemented with simple human interfacing methods. Also, consider discrete systems with distinct topical orientations. Discrete systems work together to improve commonsense data. Topical interoperability is the ability to adopt or reject the topical orientations of other systems. Competitive performance comparisons advance schemes.
5. About the Term Sensibility
Any critic is entitled to wrong judgments, of course. But certain lapses of judgment indicate the radical failure of an entire sensibility.
― Susan Sontag
Sensibility refers to an acute perception of or responsiveness toward something, such as the emotions of another. This concept emerged in eighteenth-century Britain, and was closely associated with studies of sense perception as the means through which knowledge is gathered (wiki).
- Historically, the term has many connotations, relations and misconceptions.
The sensibility concept sparked a paradigmatic shift as it cultivated ideas surrounding subjects such as, science, ethics, economy, literature and art.
These days the term sensibility normally refers to subjective preferences. For instance, one might assert, “Scifi movies don’t really suit my sensibility.” In the urban dictionary, sensibility is one’s own ability to react/respond to the artistic style of another. In the word-sensibility approach, sensibility is about; one’s responses reenacted socially on layers of sense making dynamics such as, perceptions, intentions, interactions, skills, habits, valence and synergies.
The term word-sensibility is used as a general reference to the processes outlined on this site. We like the term sensibility because it means a responsiveness toward something and because on the general matter of Common Sense, Reason and Sensibility provides a useful distinction for us.
We think of Word-Sensibility as having two fundamental social processes:
- Sensibility as sensory interpretation used to respond to the world and others.
- The aim of Reason is to intervene in this process with the task to seek a truth.
(Note: Word-Sensibility refers to generating the coherent bias necessary between communicators to anticipate what the following conditions are supposed to be.)
Generally speaking, we mean the term sensibility as a responsiveness toward something. Specifically, we mean a responsiveness toward a topic, by which a unitization of other separate topics is cued, in which the unit effect is a capacitance to aptly elect the probable truth conditions for that topic. Responsive units aptly match to words, sentences and other chunks of text.
Word-Sensibility is about metaphoric relations, commonsense grounding and simulating the human ability to sense dynamic relations between signs. The aim is to help assess dynamic word relations in text including metaphoric and normative analysis of the type found in mythic stories, children stories and cultural practices. The project involves a wiki/acquisition database and API.
6. About Cybernetics & Quadranyms

The Quadranym is a way to represent orientations. It can help populate a semantic resource system that aims to identify the best general orientation (viewpoint) toward the words, sentences or other segments of a text. It is inspired by enactive, ecological and situated perspectives. The reason why the Q works well with cybernetics is because it is essentially a cybernetic system. Quadranyms are a way to model the ways we navigate life together.
- What is the quadranym? A simple universal faceted classification square used for mapping words together for conceptual orientations. It helps fashion a point of view toward the concepts uncovered in a text.
- Orientation analysis: The Q maps a conceptual orientation to conduct an analysis of a text. Orientations can be trained for specific analyses.
- Cybernetics and Quadranyms: Both are about causal circular systems seeking equilibrium. (Factors bifurcate in the Q as X or Y to predict effects.)
- Approaches for analysis: Includes commonsense mapping, philosophical outlooks or doctrines. All systems use spatial-temporal grounding maps.
- Goal: By mapping a cybernetic system to the Q, a system can analyze a text in its own terms. Cyberneticians train models to analyze situations.
7. About The Database & Wiki Acquisition (API):
Semantic Resources for Computers:
The primary project is essentially a semantic resource project for NLP. The project is somewhat similar to efforts like WordNet, ConceptNet, HowNet and FrameNet. It is an Open Source Language Project. Quadranym facets (dimensions) make a particular semantic relationship that we call a Polynym.
- The relationship between term-facets of a Polynym (idea-set) infer strategic points of emphasis to help break down some system, process or phenomena.
The polynym used to populate Word-Sensibility reference frames is called a quadranym (e.g., The Prime Quadranym: Expand, Reduce, Object, Subject).
- Quadranyms have 4 term-facets, trionyms have 3, pentanyms 5 and so on.
In Word-Sensibility:
- A quadranym is a Polynym consisting of four term-facets or dimensions.
- A quadranym represents one layer-dimension or script of a nested system.
- Polynyms can refer to the number of layers in a nested system.
- The layers of nested systems can be a polynym of any number.
Polynyms (idea-set or semantic set) have uses outside of Word-Sensibility.
- Polynyms can be used to help populate knowledge graphs.
- A Polynym database can enhance quarries & assist research projects.
Video: What are polynyms?
To help us think, we group and divide things. Yin-Yang (2) and Freud’s psyche: id, ego superego (3) are idea sets, or polynyms. They span all cultures and disciplines. Why not collect them? Database: nymology.org
8. About Our Goals
Below, are a list of objectives in progress:
- To continue to improve the project database/API (acquisition).
- To develop a text analysis that keys on human responsiveness.
- To model – repurposing interactive dynamics with the world.
- To model – commonsense grounding and metaphoric structure.
- To model – sharing viewpoints and creating normative responses.
- To help develop new perspectives for Artificial General Intelligence.
About Us
“The main difference between the Q model and Q anon is that the Q model can explain Q anon and Q anon can’t explain shit.” ― Q Coders
Early on the projects cocreator and I worked together producing music. It wasn’t long before we realized we shared an interest on the subject of sensibility. Of course, the subject is omnipresent in a creative venture like music production. His master’s thesis was on a Music Arranger Model. Our particular view of sensibility began from a musical place but was soon seen as an abstraction able to span a variety of expressions and different ways of thinking. Commonsense is a fascinating problem in AI. We believe that a word-sensibility model can be a useful if not a powerful approach to commonsense knowing. There are still plenty of questions and challenges surrounding the project. I am an independent researcher and responsible for the sites content. More research is necessary. Feel free to point out any problems or offer any suggestions. We appreciate your interest and input.
Contact us to comment or participate.
We invite interested developers to partner with us.
Thank you.
Dane Scalise
The Quadranym Model Of Word-Sensibility © and The Polynym Database © 2001 was conceived and developed by:
- Dane Scalise: Researcher
- G. Scott Vercoe: MS-Media Arts and Sciences MIT (MIT Media Lab)
Contributor:
- Carlton Wilkinson:
- Rutgers University-New Brunswick 1990 – 1995
Ph.D., Music Composition. - Managing Editor, Brunswick Review, New York
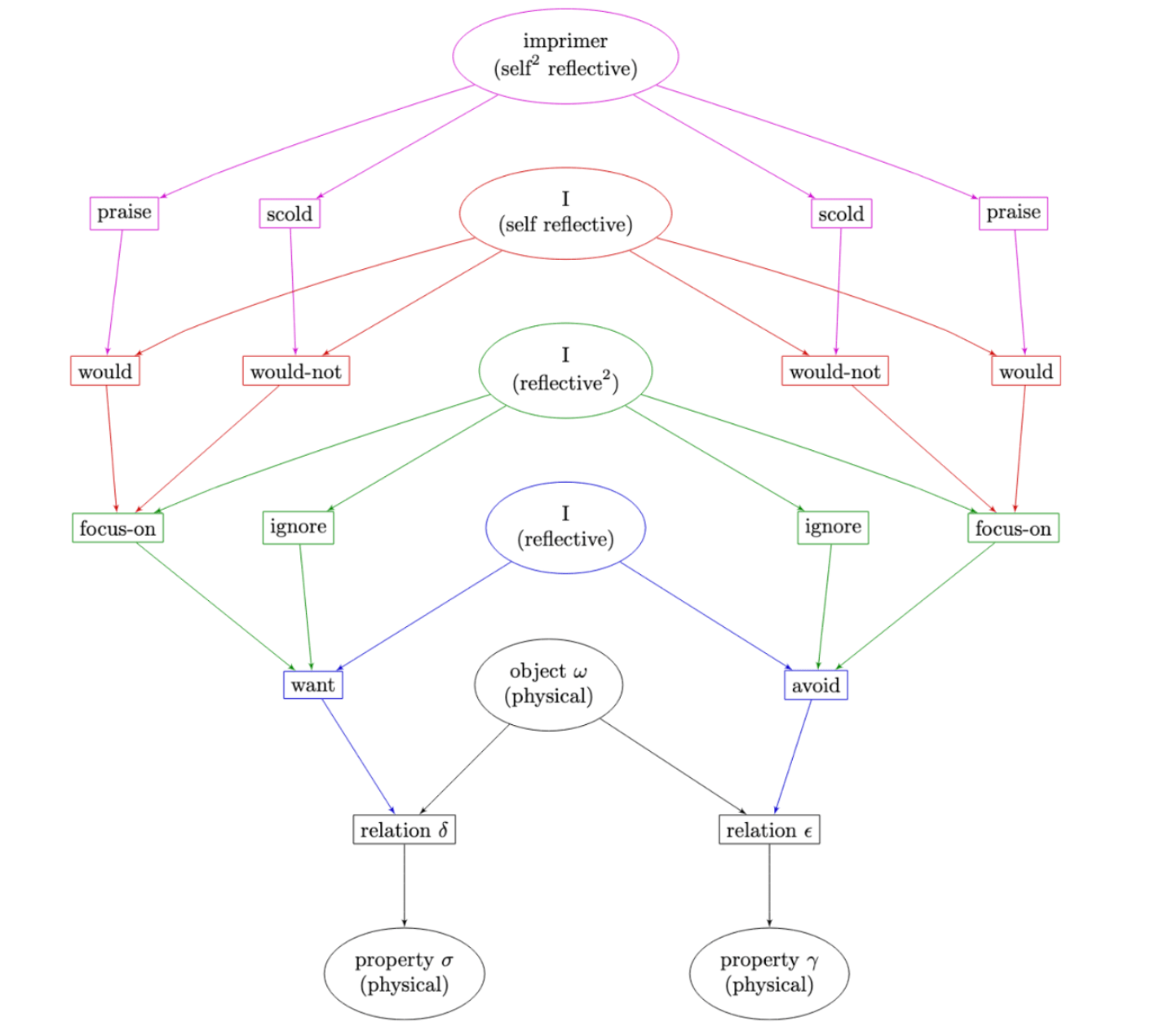
A Pivotal Contribution for the Study of Layered AI Systems:
A Substrate for Accountable Layered Systems
By Bo Morgan

The Word-Sensibility Model Applied to a Six Layered System

*(Marvin Minsky: The Emotion Machine, 2006)
© 2018 buildintuit.com All Rights Reserved
*The Police – Songwriters: Gordon Sumner De Do Do Do De Da Da Da lyrics © Sony/ATV Music Publishing LLC
Draft - Do Not Quote Or Distribute
